
Полная версия:
Дмитрий Владимирович Пермяков Бизнес-процессы. Создание нового договора и поддержание его актуальности. Шаблоны бизнес-процессов (BPMN и EPC). Отдел продаж
- + Увеличить шрифт
- - Уменьшить шрифт

Дмитрий Пермяков
Бизнес-процессы. Создание нового договора и поддержание его актуальности. Шаблоны бизнес-процессов (BPMN и EPC). Отдел продаж
Общие замечания
В этом издании мы рассмотрим бизнес-процесс (БП) “Разработка нового договора и поддержание его актуальности”. Мы проследуем по полному циклу от разработки договора, запуска его в работу и поддержания актуальности шаблонов. В основу этого бизнес-процесса взята практика крупных организаций, работающих на разных рынках – B2B, B2C. Поэтому может присутствовать некоторый гигантизм – и если вы сталкиваетесь с понятием “Юридический отдел”, то это не означает, что процесс только для крупных организаций. И отдел, и один юрист, даже на аутсорсе, будут работать по одному и тому же алгоритму.
Так как этот шаблон собран на основе практики работы с компаниями, у которых есть штатный юрист, вы сможете познакомиться и с некоторыми нюансами разработки договора.
Чтобы максимально полно представить этот вопрос, в основу предлагаемого БП я взял наиболее сложную ситуацию работы с договорами. Возможно, для вашей организации какие-то элементы будет нужно изменить или убрать.
В заключении, прежде чем вы погрузитесь в содержание бизнес-процесса, предлагаю вам активно общаться. Вы можете предложить идею следующего публикуемого БП, дать обратную связь по уже выложенным и спросить совета или сообщить об обнаруженных ошибках в графике, логике или тексте. Я всегда открыт к общению. Мой блог https://vk.com/konsalt.permiakov
Создание нового договора и поддержание его актуальности (верхнеуровневое описание БП в нотации BPMN)
В основе этого бизнес-процесса лежит алгоритм создания коммерческих договоров. И хотя мы сосредоточимся именно на коммерческом договоре, этот же алгоритм подходит и для разработки других договоров.

Рисунок 1. Верхнеуровневая графика БП. Создание нового договора (Нотация BPMN)
Старт процесса:
Создание договора начинается в тот момент, когда определён образ покупателя (правильнее сказать, партнёра, договора же не всегда о продажах) в рамках нового канала продаж или новой формы взаимодействия. Сформулированы особенности предстоящих сделок. Во многом это является техническим заданием для разработки договора.Чаще всего данная работа выполняется коммерцией.
В большинстве случаев предприниматели задумываются о договоре, когда клиент уже готов провести первый платеж. Собственно, времени на продумывание структуры взаимоотношений и прикрытия себя от рисков уже не остается. И редко кто минует “сбор шишек” на собственном опыте. Только крупные организации, видимо из-за суммы рисков, четко следуют предлагаемому БП.
[A] Определение вопросов, требующих регулирования
Описание: Исходя из специфики предстоящих сделок выделяется перечень элементов, требующих регулирования. Производится предварительное определение структуры договора, уточняются требования. Формируется набор кейсов, иллюстрирующих особенности договорных отношений
Результатом данного подпроцесса является уточненное техническое задание на основании обратной связи от юристов.
Тайминг/Последовательность: Не более 3-х рабочих дней.
Ответственный: Руководитель отдела продаж / ответственный за новое направление сотрудничества/Юрист
Комментарий: –
[B] Разработка договора и приложений
Описание: Основываясь на уточненной информации по результатам [A], разрабатывается договор и набор приложений к нему, вырабатывается набор рекомендаций по адаптации договора под возможные вариации отношений, значимые ограничения, нарушение которых ощутимо ухудшает защищённость сделки.
Результатом этапа является шаблон договора и приложений. Устанавливается период актуализации приложений и ответственные лица за поддержание их в актуальном состоянии. Документация готова к выкладке в информационное пространство организации, добавлены необходимые разъяснения для специалистов, осуществляющих настройку CRM и прочих информационных систем организации.
Тайминг/Последовательность: Не более 10 рабочих дней
Ответственный: Юрист
Комментарий: –
[С] Запуск договора в работу
Описание: Шаблон договора, образцы его заполнения, рекомендации по его использованию выкладываются в информационное пространство организации.
Проводится установочная встреча, на которой разъясняются особенности применения договора.
Результатом данного этапа является отсутствие вопросов о практике его применения у заинтересованных лиц, шаблон выложен в информационную систему, к нему обеспечен доступ. Назначены ответственные лица за актуальность договора и приложений к нему.
Тайминг/Последовательность: Не более 3-х рабочих дней
Ответственный: Коммерция, Юрист
Комментарий: –
[D1] Поддержание актуальности шаблона договор
Описание: Проверяется практика применения договора и контролируются изменения в законодательстве, значимо влияющие на практику применения договора. Если возникает необходимость, то вносятся изменения в шаблон и дополняются рекомендации по применению договора или его приложений.
ЕСЛИ договор актуален, то продолжается поддержание актуальности шаблона договора [D1]
ЕСЛИ по любым причинам договор устарел, далее не может применяться, то переходим к “Вывод договора из оборота” [D2]
Тайминг/Последовательность: До [D2]
Ответственный: Юрист
Комментарий: –
[D2] Вывод договора из оборота
Описание: ЕСЛИ было принято решение, что договор не подлежит дальнейшему применению (далее не реализуется рассматриваемая договором форма взаимодействия или договор подлежит принципиальному изменению), договор изымается из оборота. Издается распоряжение о прекращении его применения, заинтересованные лица информируются о данном факте. Принимается решение о действиях, необходимых в отношении действующих договоров.
Договор полностью изъят из оборота организации.
Тайминг/Последовательность: До окончания действия ранее заключенных договоров
Ответственный: Юрист
Комментарий: См. пояснения “Комментарии и дополнения к БП “Работа с договорами”
[A] Определение вопросов, требующих регулирования (детализация в нотации EPC)
Поступил запрос на разработку договора, в том числе и описание ситуаций взаимодействия с контрагентами и примеры договоров от конкурирующих организаций.

Рисунок 2. Определение вопросов требующих регулирования (детализация в нотации EPC)
[A.1.] Определить постоянные и переменные элементы договора
Описание: Анализируется специфика сделки. Выявляются условия взаимоотношений, которые зависят от внешних или внутренних обстоятельств.
Результат: Определена необходимость переменных элементов договора; Составлен список постоянных и переменных элементов;
Тайминг/Последовательность: –
Ответственный: Руководитель отдела продаж/ответственный за новое направление сотрудничества/Юрист
Комментарий: Как правило, юрист проводит интервью с заказчиком. В интервью он опирается на предложенные кейсы, образцы подобного рода договоров, уже представленные на рынке.
[A.1.1.] Определить основания изменений для каждого элемента
Описание: В отношении выявленных переменных элементов договора устанавливаются критерии изменений. Например, при каком обороте какой уровень скидки или отсрочки доступен партнёру, при каком размере дебиторской задолженности заключаются соглашения, обеспечивающие займ контрагента.
Результат: Для каждого переменного элемента договора зафиксированы условия и пределы возникающих изменений, в том числе, приводящие к отказу от сотрудничества (если это предполагается характером переменного элемента).
Тайминг/Последовательность: -
Ответственный: Руководитель отдела продаж/ответственный за новое направление сотрудничества/Юрист
Комментарий: -
[A.2.] Определить состав договора
Описание: Основываясь на результатах [A.1.] и [A.1.1.] или на техническое задание, составленное в рамках выполнения [A.4.1.], определяется перечень и особенности элементов, входящие в состав договора (приложения к договору, элементы основного текста договора). В том случае, если договор содержит вложенные договоры (например, дилерское соглашение содержит в качестве приложения договор поставки и гарантийный договор)
ЕСЛИ договор составной,то переходим к “Определить вложенные договоры [A.3.1.]”
ЕСЛИ договор однородный, то переходим к “Выработать общую логику договора [A.3.2.]”
Тайминг/Последовательность: -
Ответственный: Руководитель отдела продаж/ответственный за новое направление сотрудничества/Юрист
Комментарий: -
[A.3.1.] Определить вложенные договора
Описание: ЕСЛИ договор составной, то определяем, какие договора войдут в состав общего, и проверяем наличие этих договоров в текущей практике взаимодействия с контрагентами (партнерами).
ЕСЛИ Нет готовых, то переходим к “Сформировать ТЗ [A.4.1.]”
ЕСЛИ Вложенные договоры есть, но требуют адаптации под вложенность, то переходим к “Определить необходимые доработки [A.4.3.]”
ЕСЛИ Есть готовые вложенные договоры, то переходим к “Подготовить шаблоны готовых договоров из имеющихся [A.4.2.]”
Тайминг/Последовательность: -
Ответственный: Юрист
Комментарий: -
[A.4.1.] Сформировать ТЗ
Описание: ЕСЛИ вложенных договоров нет (но требуется их разработать), то определяем требования к ним, фиксируем особенности, связанные с вложенностью в разрабатываемый основной договор. ТЗ передаем на этап “Определить состав договора [A.2.]”
Тайминг/Последовательность: -
Ответственный: Юрист
Комментарий: -
[A.4.2] Подготовить шаблоны готовых договоров из имеющихся
Описание: Готовые вложенные договора в редактируемой форме передаются для их приобщения к разрабатываемому договору, проверяется их встроенность в основной договор. В том числе мы ожидаем получение недостающего договора (выполнение тех. задания, выработанного на этапе “Сформировать ТЗ [A.4.1]”)
Тайминг/Последовательность: -
Ответственный: Юрист
Комментарий: -
[A.4.3] Определить необходимые доработки
Описание: Если вложенные договора только частично соответствуют условиям основного договора, то вырабатываются замечания/рекомендации по их изменению. Необходимо учесть, если данные договора будут в дальнейшем использоваться не только как часть составного договора, то важно выделить отдельные шаблоны договоров, которые будут связаны с составным. В ином случае, доработки вносятся в уже имеющиеся шаблоны, чтобы обеспечить однородность договорной базы организации.
Тайминг/Последовательность: -
Ответственный: Юрист
Комментарий: -
[A.3.2] Выработать общую логику договора
Описание: Если разрабатывается составной договор, то по факту сбора всех вложенных договоров мы выстраиваем общую логику разрабатываемого договора. Итоговое техническое задание и вложенные документы рассылаются заинтересованным лицам для проведения последующего обсуждения.
Результат: Уточнено исходное техническое задание, собраны все необходимые вложенные документы (договоры и прототипы приложений) для основного договора. Полученные материалы переданы заинтересованным лицам.
Тайминг/Последовательность: -
Ответственный: Юрист
Комментарий: Как правило, при составлении сложного договора, в состав группы входят представители подразделений, деятельность которых затрагивает договор и его приложения.
[A.5.] Произвести обсуждение и утверждение итоговой концепции договора
Описание: Обсуждение итогового ТЗ на разработку договора (итоговая концепция) проходит процедуру утверждения. Если в процессе изучения представленных материалов (результат этапа [A.3.2]) возникли спорные моменты, требующие обсуждения, то данное мероприятие проводится очно, в ином случае достаточно простого подтверждения корректности выработанной концепции разрабатываемого договора. Результаты обсуждения фиксируются в форме итогового документа, в котором фиксируется подтверждение правильности ТЗ или выработанные корректировки.
ЕСЛИ В процессе обсуждения определены недостатки выработанной концепции и нужны корректировки, то переходим к “Произвести корректировки [A.5.1.]”
ЕСЛИ Итоговое ТЗ принято без возражений, то все сформированные материалы передаются на этап “Разработка договора и приложений [B]”
Тайминг/Последовательность: -
Ответственный: Юрист (группа специалистов и задействованных подразделений, коммерция)
Комментарий: Как правило, при составлении сложного договора, в состав группы входят представители подразделений деятельность которых затрагивает договор и его приложения. Юрист координирует прохождение обсуждения, выступает в роли модератора этого процесса.
[A.5.1] Произвести корректировки
Описание: На основании выработанного перечня корректировок осуществляется доработка итогового ТЗ, результат доработок подлежит повторному обсуждению (возврат на этап “Произвести обсуждение и утверждение итоговой концепции договора [A.5.]”)
Тайминг/Последовательность: -
Ответственный: Юрист
Комментарий: Как правило, при составлении сложного договора, в состав группы входят представители подразделений, деятельность которых затрагивает договор и его приложения.
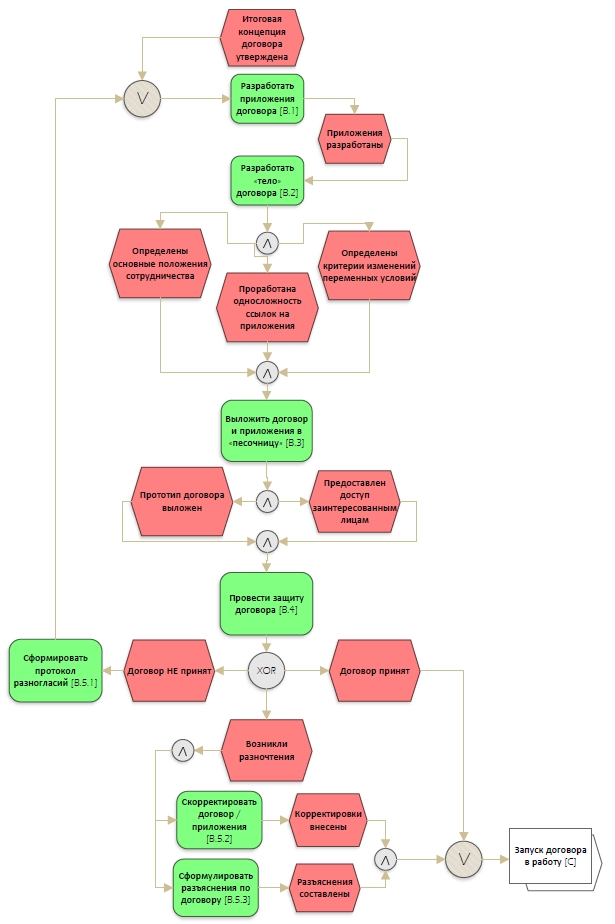
[B] Разработка договора и приложений (детализация в нотации EPC)

Рисунок 3. [B] Разработка договора и приложений (детализация в нотации EPC)
[B.1.] Разработать приложения договора
Описание: С ориентировкой на предварительный проект договора составляется список приложений. Приложения формируются в отдельные документы, к каждому приложению формируется отдельный файл с комментариями, которые в однозначной форме раскрывают условия их изменения, периодичность изменений, контрольные мероприятия, направленные на подтверждение условий, определяющих действие приложения.
Приложения выкладываются отдельным документом в информационную систему организации, фиксированные ссылки так же добавляются в реестр общего справочника документов организации.
Конец ознакомительного фрагмента.
Текст предоставлен ООО «Литрес».
Прочитайте эту книгу целиком, купив полную легальную версию на Литрес.
Безопасно оплатить книгу можно банковской картой Visa, MasterCard, Maestro, со счета мобильного телефона, с платежного терминала, в салоне МТС или Связной, через PayPal, WebMoney, Яндекс.Деньги, QIWI Кошелек, бонусными картами или другим удобным Вам способом.







