
Полная версия:
Дмитрий Кувшинов Должностная инструкция руководителя, или Управленческая восьмёрка
- + Увеличить шрифт
- - Уменьшить шрифт
Если же вы руководите производственным участком, складом или отделом продаж внутри крупной организации, то у вашего подразделения в сущности один покупатель – вышестоящий руководитель. И для него ничего разжёвывать и рекламировать не требуется, потому, что у вас просто нет конкурентов, и он приобретёт вашу услугу в любом случае.
Другое дело, когда ваша компания активно развивается, и на определённом этапе начинает внедрять так называемый «принцип внутреннего предпринимательства», когда каждое подразделение оценивает свой продукт и продаёт его соседним подразделениям. Тогда правильно описать и оценить свой продукт жизненно необходимо. Это очень интересный этап в развитии организации и мне приходилось внедрять принципы внутреннего предпринимательства у себя в компании, но это совершенно другая история и не связана с темой настоящей книги.
В любом случае, если вы оформляете Положение о подразделении, мой совет таков – потратьте время, и опишите ваши услуги неформально. Для этого нужно найти внутренних потребителей вашей услуги, а это не только директор. Для бухгалтерии это потребители отчётов, для склада – это сотрудники отдела продаж, для отдела продаж коммерческой организации – это отдел закупок и т. д.
Поговорите с вашими внутренними покупателями, обсудите объём, качество, порядок предоставления вами ваших услуг. Затем следует их описать в тексте, согласовать с внутренним покупателем и утвердить у шефа.
2.2. Постановка технологии работы подчинённого подразделения
Некоторым линейным руководителям повезло, т. к. работу по постановке технологии работы за них выполняют специальные люди – технологи. Но, к сожалению, это почти всегда касается только цехов крупных производственных предприятий, где в каждом цехе (либо централизованно на заводе) существуют технологические отделы. Сотрудники технологических бюро занимаются тем, что описывают технологические процессы основного производства.
Приведём пример описания части технологического производственного процесса:

Рис. 19. Пример технологической карты
Практически всегда во всех других службах и подразделениях (бухгалтериях, плановых отделах, финансовых службах, отделах продаж, департаментах маркетинга, складах, транспортных цехах и т. д.) работу по постановке технологии работы своих подразделений приходится выполнять их руководителям. Давайте посмотрим, что это за работа, насколько она необходима, и можно ли без неё обойтись.
Если дело касается простых работ (рытьё траншей, подметание дворов и т. д.), то думаю, что технологию описывать не целесообразно, в лучшем случае достаточно просто рассказать или показать, как это делать. Также во многих случаях можно обойтись без постановки и описания технологии там, где труд выполняется подготовленными профессионалами в небольших производствах или в услуговом бизнесе.
Действительно, если вы руководите маленькой пекарней, незачем заслуженному пекарю расписывать технологию, он знает её лучше вас и оттачивает её десятилетиями, выпекая ежедневно хлеб. Дипломированный зубной врач, я думаю, также обойдётся без технологической карты и качественно вылечит вам зубы.
Если же дело касается сложных процессов, где в работе завязано сразу несколько различных специалистов, либо имеется сложный документооборот, либо используется дорогостоящее оборудование, то описание технологических процессов не только целесообразно, но иногда и просто жизненно необходимо.
Давайте разберём пример, когда вам поручили возглавить склад крупной торговой компании, где осуществляется приёмка, хранение и отгрузка товаров. Если технология работы кем-то описана, это хорошо, вам остаётся только изучить её. Если же нет, то вам нужно описать её самостоятельно.
В самом простом варианте описать технологию – значит разложить деятельность вашего подразделения на процессы, а процессы на функции, которые выполняют отдельные специалисты. Функции при этом надо чётко увязать между собой, соблюдая требуемую последовательность их выполнения.
При выполнении этой работы у вас наверняка встанет вопрос, с какой степенью детализации это делать, ведь можно складскую работу поделить на три главные функции – приемка, хранение и выдача груза, а можно разложить на детальные операции, которых будет, полагаю, не один десяток.
Для определения степени детализации надо исходить из того, что каждая функция характеризуется следующими параметрами.
Периодичность, т. е. функция повторяется в деятельности фирмы с определённой периодичностью. Бюджет доходов и расходов, допустим, верстается экономической службой раз в квартал, налоги на зарплату начисляются бухгалтером раз в месяц, а продавец в магазине выполняет функцию продажи десятки раз в день.
Функция всегда имеет «вход» и «выход»,т. е. начало её выполнения всегда предвещает что-то – документ, информация, команда либо событие. Так, для выполнения функции разгрузки машины на складе необходимо событие – приход машины на склад, а для начисления Единого социального налога нужна, как минимум, ведомость на заработную плату – документ.
Любая функция на выходе также содержит либо документ, либо информацию или команду. Разгрузил машину на складе – распишись в накладной, совершил продажу оборудования клиенту – оформи документацию.
На выполнение функции всегда тратятся ресурсы. Это:
• сырьё и материалы;
• оборудование, инструмент, нематериальные активы (программные продукты, лицензии и т. д.);
• время, затраченное персоналом на выполнение функции.
Функция, как правило, выполняется сотрудниками без перерывов.
Кроме этого, при делении деятельности вашего подразделения на функции может пригодиться ещё один хороший принцип:
Делить надо не как хочется, а как делится.
При делении апельсина возможны два подхода:

Рис. 20. Два метода деления апельсина
Работу по созданию реестра функций подразделения вы можете сделать сами, особенно если вы подготовленный специалист, но всё же лучше поговорить о данных функциях и специфике их выполнения с человеком, который передаёт вам дела. Если же это по каким-нибудь причинам невозможно, уточняйте функционал со своими подчинёнными.
В итоге, описывая работу склада, у вас может сформироваться следующий перечень функций:
Таблица 3. Перечень функций

В большинстве случаев для описания технологии руководителю небольшого подразделения достаточно простого перечня функций, выполняемых в его подразделении.
Такой способ описания технологии прост и подходит только для описания простых процессов – там, где функции не увязаны друг с другом. В качестве примера можно привести работу секретаря, выполняющего множество разноплановых функций, и не принципиально, в какой последовательности оних делает.
В более сложном варианте, когда в процессе работы участвуют сразу несколько сотрудников, функции показываются на схеме, во взаимосвязи с документами и событиями, сопровождающими выполнение этих функций. Если же вам обязательно нужна наглядность в описании процессов вашего подразделения, вы можете такие схемы построить самостоятельно.
Это очень удобный и наглядный инструмент, позволяющий руководителю ознакомиться с технологией при входе в должность, а также помогающий впоследствии проводить реинжиниринг бизнес-процессов.
Существуют несколько подходов к составлению таких схем.
1. Во-первых, в простейшей схеме указывается только последовательность выполнения функций, как на схеме процесса изготовления оснастки:

Рис. 21. Простая схема последовательности
2. Во-вторых, существует Схема процессов в стандарте IDEF0, где, кроме входов, выходов и событий, отображаются управленческие воздействия и привлекаемые ресурсы. Этот стандарт описания технологии, придуманный в свое время американскими специалистами, позволяет наиболее полно отразить технологический процесс посредством схем, но применяется в основном на крупных предприятиях, при поддержке подготовленных и обученных специалистов, как это указано ниже.

Рис. 22. Схема бизнес-процесса в стандарте IDEF0
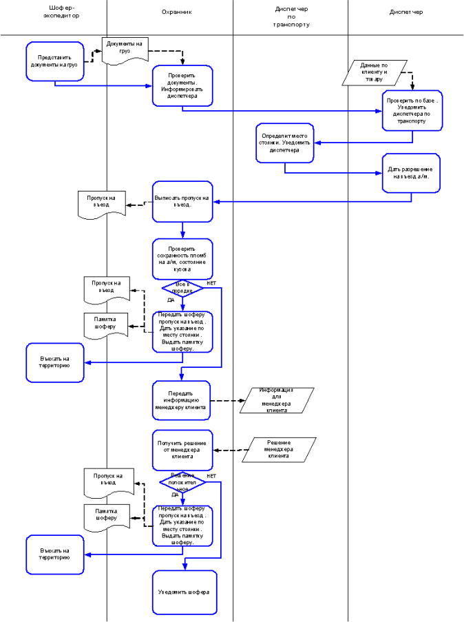
3. И, наконец, имеются Схемы средней сложности. Надо сказать, что при всей полноте отражения технологической информации схемы по стандарту IDEF0 достаточно сложны для восприятия, поэтому многие компании упрощают этот стандарт, отражая на схеме в качестве связей между функциями только документы и события. Некоторые компании для большей наглядности делят общее поле схемы на полосы и в каждой полосе размещают функции, относящиеся к одной должности.

Рис. 23. Пример схемы бизнес-процесса с делением поля схемы на зоны для каждой должности
Ещё надо сказать несколько слов о наглядности и простоте. Все схемы должны быть «читабельными». Недаром в стандарте IDEF0 существует правило, по которому одна схема должна содержать не более 7 объектов (функций). Ниже приведен пример того, как не надо рисовать схемы.

Рис. 24. Как не надо рисовать схемы
Если на вашем предприятии уже утверждён определённый стандарт составления таких схем, то воспользуйтесь им, если же у вас такового нет, то вы можете использовать достаточно простой и наглядный стандарт, который, как мне кажется, очень удобен и прост и даёт наибольшую наглядность. В нём приняты следующие обозначения:
прямоугольник – функция,
большая стрелка с надписью внутри – событие,
тонкая стрелка – документ,
толстая стрелка – материальный поток (продукция, материалы, деньги и т. д.),
штрихпунктирная стрелка – информация, команда,
овал с толстой границей – материальное хранилище (материалов, товаров, денег и т. д.),
овал с тонкой границей – хранилище документов (лоток, папка, архив),
маленький эллипс – внешний контрагент, процесс.
Кроме того, все элементы схемы (прямоугольники функций, овалы хранилищ) можно раскрашивать в разные цвета, где каждый цвет будет соответствовать строго одной должности. Наглядность такой схемы сильно выигрывает, при этом на схеме бизнес-процесса очень точно отображён документооборот.
Для создания таких схем можно использовать распространённые программные продукты типа Microsoft Visio, в которых очень удобно рисовать и редактироватьсхемы бизнес-процессов.
Схема бизнес-процесса «Приёмка продукции на склад» будет выглядеть так:

Рис. 25. Схема бизнес-процесса в цветовом стандарте
Наличие актуальных схем технологического процесса намного облегчит вам вхождение в должность и поможет разобраться с документооборотом в подконтрольных подразделениях. Также такие схемы будут удобны для вас и ваших подчинённых при проведении изменений технологии работы.
Если у вас в управлении сложное хозяйство, где в работе задействовано много специалистов и подразделений, вам необходимо научиться создавать такие схемы и работать с ними.
Кроме построения реестров выполняемых функций и создания схем бизнес-процессов специалисты-технологи более подробно описывают каждую из этих функций (об этом мы поговорим в разделе «Детализация обязанностей»). На данном этапе для распределения обязанностей между подчинёнными руководителю достаточно иметь простой перечень функций и общее представление об их содержании.
2.3. Разработка организационной структуры
При выполнении этой функции руководитель должен ответить на следующие вопросы:
• На какие подразделения лучше разделить вверенное хозяйство?
• Сколько и какие должности будут входить в каждое подразделение?
• Кто и кому будет починяться?
Как правило, организационная структура представлена в виде древовидной схемы с прямоугольниками и линиями, их соединяющими. В прямоугольниках пишутся названия должностей или подразделений.
Пример:

Рис. 26. Схема организационной структуры
При всей кажущейся простоте ошибки руководителя при построении организационной структуры могут привести не только к увеличению затрат на персонал, но и к возникновению конфликтов между людьми и даже между целыми подразделениями. От правильно выстроенной подчинённости должностей и подразделений зависит эффективность их работы. На крупных предприятиях всегда есть множество разных вариантов построения оргструктуры, и выстроить её эффективно – большое искусство управленца.
Обычная дилемма при построении оргструктуры – выбор между функциональным и дивизиональным принципом построения.
Допустим, на одном предприятии есть три разных производства. Отдел снабжения можно сделать единым для всего предприятия (функциональный принцип), а можно разделить на три и подчинить снабженцев непосредственно начальникам производств (дивизиональный принцип). В первом случае не потребуется трёх начальников отделов, и численность снабженцев будет, скорее всего, ниже. Во втором случае управляемость будет лучше и, как следствие, выше эффективность работы, меньше простоев производства по вине снабженцев. Как быть в этом случае, зависит от множества факторов, и решение надо принимать, исходя из всей их совокупности.
Для руководителя небольшого подразделения построение организационной структуры является в подавляющем большинстве случаев достаточно простой задачей, так как ему подчиняются напрямую все его сотрудники.
Для нашего случая (руководитель склада) оргструктура складского подразделения будет выглядеть примерно так:
Пример:

Рис. 27. Организационная структура небольшого подразделения
Данная структура настолько проста, что, скорее всего, её даже не обязательно рисовать на отдельной схеме. Так и происходит в большинстве случаев – имеется только одна схема организационной структуры предприятия в целом либо несколько схем крупных подразделений.
Если мы определим количество работников для каждой должности в нашем отделе, то получим документ, который называется «Штатное расписание». Хотя ведут этот документ не руководители подразделений, а сотрудники кадровых служб или работники бухгалтерии, решение о численности своих подчинённых в большинстве случаев вырабатывают именно линейные руководители.
Зачастую оргструктура составляется генеральным директором один раз и в дальнейшем редко меняется, её схема пылится где-нибудь в отделе кадров или у юристов.
На самом деле вопросами оргструктуры должен заниматься не только генеральный директор, но и каждый руководитель на своём уровне. Сверху не всегда всё видно, и только главбух может знать, что, допустим, бухгалтерия не справляется и настал момент вводить должность старшего бухгалтера; начальник ОТК видит, что можно сократить число контролёров, повысив остальным зарплату, а завскладом после покупки нового погрузчика понимает, что троих грузчиков можно смело сокращать, а ввести должность механика.
Линейному руководителю необязательно ежемесячно менять структуру, надо лишь регулярно (как минимум ежеквартально) анализировать работу сотрудников и эффективность процессов и задавать себе вопрос, соответствует ли организационная структура требованиям времени.
Конец ознакомительного фрагмента.
Текст предоставлен ООО «ЛитРес».
Прочитайте эту книгу целиком, купив полную легальную версию на ЛитРес.
Безопасно оплатить книгу можно банковской картой Visa, MasterCard, Maestro, со счета мобильного телефона, с платежного терминала, в салоне МТС или Связной, через PayPal, WebMoney, Яндекс.Деньги, QIWI Кошелек, бонусными картами или другим удобным Вам способом.

